收藏



2024高三高考政治 刘勖雯 二轮复习 【PS:该课程未完结,持续更新中...请勿催更】 网课文件目录:经济专题(11月1日开启更新):经济专题—,理论基础篇.mp4三、经济大题·企业篇·国企**:
01.国企地位.mp4
014.国企在实现共同富裕的作用.mp4
02-3.国企混合所有制**-1.mp4
02-3.国企混合所有制**-2.mp4
04.企国企用人制度**.mp4
05.国企员工持股.mp4
06-7.央企兼并重组-1.mp4
06-7.央企兼并重组-2.mp4
08-10.国企**综合-1.mp4
08-10.国企**综合-2.mp4
08-10.国企**综合-3.mp4
11.国企**总结.mp4
12.马钢联合重组.mp4
13.国企**三行动.mp4四、经济大题·企业篇·民营企业:
01-2.企业篇鼓励民营企业发展-1.mp4
01-2.企业篇鼓励民营企业发展-2.mp4
03.民营企业与国企关系.mp4
04.企业家精神.mp4五、经济大题·经济制度篇:
01.社会主义市场经济的基本特征.mp4
02.基本经济制度与国家战略科技.mp4
03.社会主义市场经济体制一.mp4
04.共同富裕一.mp4
06.共同富裕三.mp4
07.共同富裕四.mp4
共同富裕二·就业.mp4六、经济大题-供给侧专题·品牌建设:
01.国家品牌日.mp4
02.品牌强国.mp4
03.品牌建设对供给侧影响.mp4
04.品质**.mp4经济专题-企业篇(经营成功):
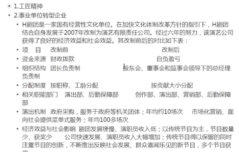
01.事业单位转型企业.mp4
02.工匠精神.mp4
03.依法治企.mp4
05.老字号转型.mp4
06-7.华为经营成功.mp4
08.企业提高自主创新.mp4
09-11.专精特新.mp4
12北交所与专精特新.mp4












