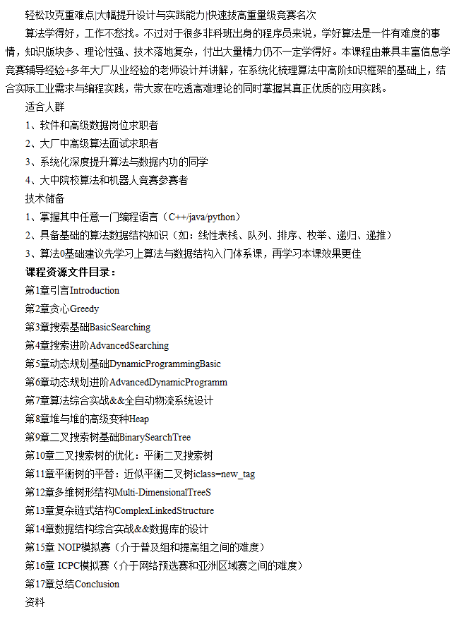
收藏 IT综合数据结构算法 本站所有内容均可免费下载 一、特别说明:注册会员后每天有3次免费下载各类模板、素材、课程次数,请慎用! 二、如急需下载多个素材,请赞助VIP获取更多下载次数!点击了解详细说明 三、赞助方式:注册会员—>赞助获取更多下载次数 上一篇:Nacos核心原理解读+高性能微服务系统实战课:深入学习微服务技术 下一篇:亿级项目架构设计与落地应用:Java高手专属培训班